Если вы видите это сообщение, значит, произошла проблема с загрузкой файлов в стилей (CSS) нашего сайта. Попробуйте сбросить кэш браузера (Ctrl+F5).
Если это не поможет, а вы находитесь в регионе, где возможны ограничения интернет-трафика с российских серверов - воспользуйтесь VPN.
2

Как отремонтировать советский кассетный магнитофон?

Pomiluy [87] 9 лет назад 
1

Ремонт магнитофона, тем более советского кассетного, требует прежде всего наличия тестера, схемы магнитофона, паяльника с оловом и канифолью. Далее уже зависит от причины поломки, которую, увы, Вы не указали. Скажу, что лучше обратиться в мастерскую, хотя вряд ли и там кто возьмётся, так как уже и запчастей не найти, да и мастеров -то раз два и обчёлся в лучшем случае.

0

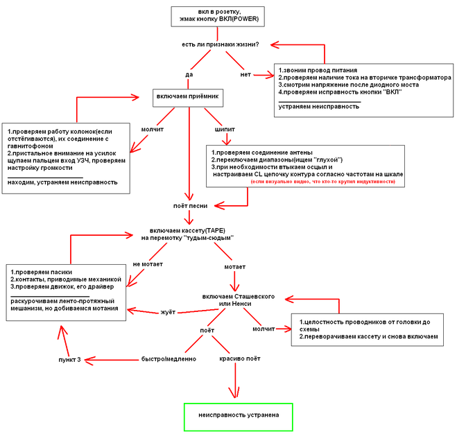
Ровно так же, как и импортный кассетник. Вот, набросал типовой алгоритм, хоть и к каждому магнитофону свой подход и сломаться может что угодно

Знаете ответ?
регистрация