Если вы видите это сообщение, значит, произошла проблема с загрузкой файлов в стилей (CSS) нашего сайта. Попробуйте сбросить кэш браузера (Ctrl+F5).
Если это не поможет, а вы находитесь в регионе, где возможны ограничения интернет-трафика с российских серверов - воспользуйтесь VPN.
0

Какие схемы разводки водогрейных систем отопления применяются в частном доме?

Татьянам [2.5K] 10 лет назад 

Какие схемы разводки водогрейных систем отопления можно применить в частных домах? Необходимы подробные схемы.

0

В частном доме может использоваться как однотрубная, так и двухтрубная система разводки. Во втором варианте обогрев будет происходить более рационально и каждый из радиаторов будет одинаково теплым. Однотрубная менее затратная по материалам.

Может быть с принудительной циркуляцией, когда воду по трубам гоняет насос, и естественной, когда движение воды обеспечивается за счет уклонов соединительных труб. Последний вариант не зависит от электричества, в то время, как первый – более эффективный.

Также разводка труб может быть горизонтальной и коллекторной (лучевой). В случае, если в доме этажей два и более, то может применяться еще и вертикальная. Для эксплуатации более подходящий вариант – лучевая, но она очень затратная на этапе монтажа.

В собственном доме, как вариант, иногда используется обогрев не только от радиаторов, но и в некоторых комнатах укладывается теплый водяной пол. Подобная система будет комбинированной.

модератор выбрал этот ответ лучшим
0

Видов применения систем отопления существует две, первая однотрубная система, вторая двухтрубная. Первая дешевле и она применяется в одноэтажных домах она менее надежна но вполне справляется со своей работой.

Вторая двухтрубная - она состоит из двух контуров, то есть по одному контуру идет нагретый теплоноситель по другому контуру он сливается. Это более надежная система отопления но она гораздо дороже первой. Но лучше устанавливать ее во избежание неприятностей зимой.

Поэтому серьезные специалисты советуют устанавливать двухтрубную системы отопления.

Для всех расчетах рабочих параметров системы отопления нужно привлекать специалистов, так как расчеты весьма сложные особенно гидравлический расчет системы отопления.

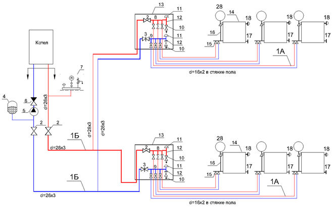
Последовательность монтажа системы показана на этой схеме:

Совет специалиста: при монтаже никогда не экономьте на запорной арматуре вентили обязательно должны быть на всех радиаторах, в каждом контуре и непременно на котле. Относительно цены расчетов гидросистемы как правило проектировщики берут от 1000 рублей за один кв. метр.

Знаете ответ?
регистрация