Если вы видите это сообщение, значит, произошла проблема с загрузкой файлов в стилей (CSS) нашего сайта. Попробуйте сбросить кэш браузера (Ctrl+F5).
Если это не поможет, а вы находитесь в регионе, где возможны ограничения интернет-трафика с российских серверов - воспользуйтесь VPN.
2

Как произвести расчёт ростверков свайного фундамена на продавливание колонной?

maestro65 [2.5K] 10 лет назад 

Суть вопроса в том, что собираемся строить 2-х этажное производственное помещение (3500 м кв. на каждом этаже) из металлоконструкций с последующей обшивкой сендвич-панелями. На фундамент будут устанавливаться металлические колонны. Вопрос: Как произвести расчёт ростверков свайного фундамента на продавливание колонной?

0

Ваш вопрос совершенно не имеет никаких данных для расчетов а поэтому Вам просто необходимо ознакомится с документом СНиП II-В.1-62, "Бетонные и железобетонные конструкции. Нормы проектирования.". Без этого документа Вы не сможете проектировать свайный фундамент. Расчеты свайного фундамента определяется по двум предельным состояниям:

прочность материалов фундамента;

несущая способность имеющегося грунта;

несущая способность оснований, если имеются большие нагрузки по горизонтали.

Вторая группа:

Расчеты на нагрузку по горизонтали на 1 сваю определяем с учетом равномерного разделения усилий на установленные сваи. Ростверковая плита под фундамент должна быть по отношению ко всем сваям бесконечно жесткой.

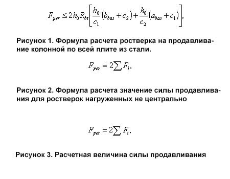
Это основные формулы по которым можно работать:

автор вопроса выбрал этот ответ лучшим
1

Для ответа на вопрос данных, предоставленных его автором, явно недостаточно. Во-первых, неизвестно запланированное расположение металлических колонн на ростверке - с опиранием на куст свай или между сваями. Во-вторых, неизвестно расположение свай – в ряд или кустовое по две или четыре сваи. В третьих, неизвестен тип свай - железобетонные, буронабивные, винтовые, а также расстояние между ними и тип ростверка – монолитный или сборный, квадратный или прямоугольный. Ну, и главное – неизвестна величина нагрузок, которые будут передавать колонны на ростверк.

По этой причине остается только посоветовать автору вопроса в зависимости от параметров этих данных воспользоваться следующими пособиями, в которых представлена методика расчета с необходимыми пояснениями:

Для проведения расчетов можно воспользоваться:

– методичкой для работы студентов над курсовым заданием по предмету «Основания и фундаменты», расположенной по этому адресу;

– расчет центрально-нагруженных ростверков, лежащих на 4-х и более сваях, на продавливание колонной рассмотрен здесь, а рекомендации по расчету (УДК 624.155, введенные в действие в 2004 году) можно найти по этой ссылке

– пособием по проектированию ж/б ростверков под колонны (Пособие к СНиПу 2.03.01, введенному в действие в декабре 1984 года). В нем приводятся данные по расчету ростверков прямоугольной и квадратной формы, опирающегося на кусты свай, состоящие из 2, 4 или большего количества свай. Найдете его здесь;

Знаете ответ?
регистрация